강원대학교 입시정보 - 2023 강원대 대입전형계획안 리뷰
- 대입교육정보/입시교육최신정보
- 2022. 2. 28.

이번에 살펴볼 2023학년도 대입전형계획안은 강원대학교의 입시요강 편입니다.
강원도의 대표적인 국립거점대학교인 강원대학교는 강원도 춘천시에 위치하고 있으며, 20300여 명 정도 규모의 재적학생이 재학 중인 종합대학교입니다.
강원대학교의 2023학년도 대학입학전형의 핵심요약내용을 정리하면 아래와 같습니다.

수시모집의 경우 복수지원은 전형 유형에 관계없이 3회 지원이 가능합니다. 단, 전문대학교의 경우에는 수시 지원 횟수에 제한이 없습니다.
위의 모집정원은 예정사항이며 교육부의 정원 조정 등의 결과에 따라 변동될 수 있습니다.
2023학년도 강원대학교 대학입학전형 주요 변경 내용을 차례대로 살펴보겠습니다.
목차
- 1. 대입전형별 모집인원
- 2. 모집단위 명칭 변경 및 신설
- 3. 대학입학전형 명칭 변경 및 신설
- 4. 학생부종합전형 선발 모집단위 확대
- 5. 학생부교과(고른기회전형) 지원 자격 확대
- 6. 수시모집 학생부교과전형 수능 최저학력기준 변경
- 7. 수시모집 대학수학능력시험 반영 영역 변경
- 8. 검정고시 출신자 교과성적 반영 방법 변경
- 9. 학생부종합전형 1단계 합격자 선발 배수 변경
- 10. 사범대학 교직인적성 면접 폐지
1. 대입전형별 모집인원
먼저, 대입전형별 모집인원을 살펴보겠습니다.
강원대학교의 대입 전형방법은 크게 수시전형과 정시전형으로 나누어지며, 수시전형의 경우 학생부 종합전형과 학생부 교과전형, 실기/실적위주 전형으로 세분화됩니다.
정시전형의 세부전형으로는 수능(일반전형), 수능(지역인재 전형), 실기/실적(일반전형)이 있습니다.
학생부 종합전형의 경우 795명을 선발하며, 학생부 교과전형의 경우 1500명, 실기/실적위주 전형의 경우 39명으로 수시전형 전체로는 총 2334명을 선발합니다.
정시전형의 경우 수능일반전형으로 852명, 수능지역인재전형으로 44명, 실기/실적 일반전형으로 86명으로 총 982명을 선발합니다.
정시전형보다는 수시전형에서 2.5배 정도의 많은 인원을 선발하고 있음을 확인할 수 있습니다.

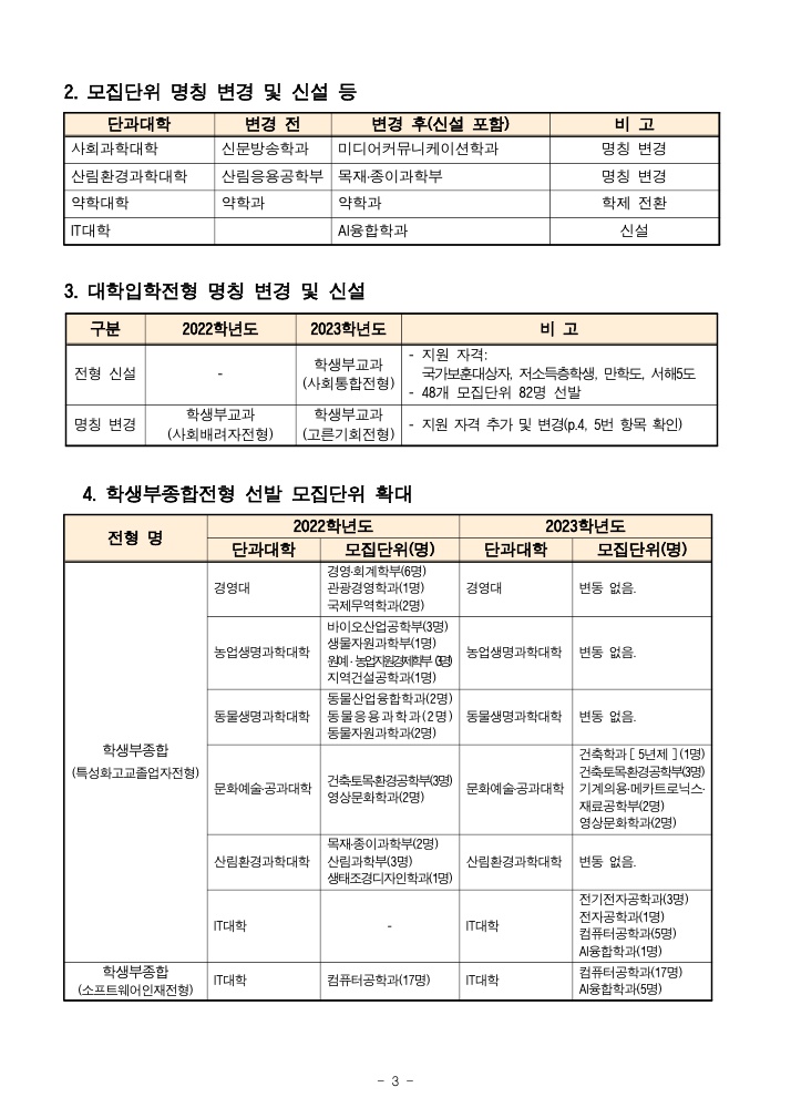
다음은 모집단위 명칭 변경 및 신설 내용에 대해 살펴보겠습니다.
2. 모집단위 명칭 변경 및 신설
먼저, 명칭 변경된 학과를 살펴보면 사회과학대학 신문방송학과가 미디어커뮤니케이션학과로 변경되며, 산림환경과학대학 산림응용공학부가 목재종이과학부로 변경됩니다.
약학대학 약학과는 학제 전환되며, IT대학에서는 AI융합학과가 신설됩니다.
3. 대학입학전형 명칭 변경 및 신설
다음은 대학입학전형 명칭 변경 및 신설에 대한 내용을 살펴보겠습니다.
먼저, 신설되는 전형으로 수시전형에서 학생부교과(사회통합전형)이 신설되었으며, 해당 전형의 지원 자격은 국가보훈대상자, 저소득층 학생, 만학도, 서해 5도 학생이며 48개 모집단위에서 82명의 학생을 선발합니다.
명칭이 변경되는 전형으로는 2022학년도 전형에서 학생부교과(사회배려자전형)이었던 것이 2023학년도 입시에서는 학생부 교과(고른 기회 전형)로 변경됩니다.
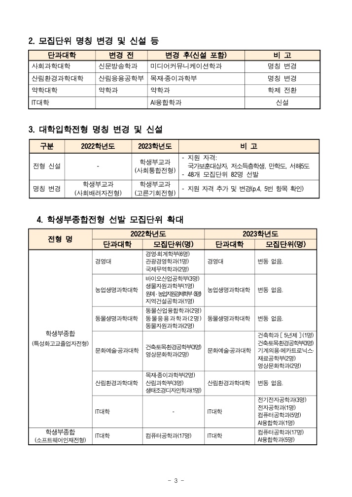
4. 학생부종합전형 선발 모집단위 확대
다음은 강원대학교 학생부 종합전형 선발 모집단위 확대 관련 변경사항입니다.
학생부 종합(특성화고교 졸업자 전형)과 학생부 종합(소프트웨어 인재 전형)에서 아래와 같이 선발 모집단위가 확대됩니다. 자세한 내용은 아래 표를 참고하여 주시기 바랍니다.

5. 학생부교과(고른기회전형) 지원 자격 확대
다음으로 학생부교과(고른기회전형)의 지원 자격이 아래와 같이 확대됩니다.
고등학교 졸업(예정)자 또는 관계 법령에 의하여 이와 동등한 학력이 있다고 인정된 자로서 아래의 지원 자격 중 어느 하나에 해당하는 자
1. 다문화가족지원법 2조에 해당하는 자의 자녀
2. 소아암, 백혈병 병력이 있는자(한국백혈병소아암협의회 추천자)
3. 다자녀 가족의 자녀(3자녀 이상 가족)
4. 광부(현재 재직 중인 5년 이상 경력자)의 자녀
5. 아동복지시설 및 청소년복시시설 생활자
6. 북한이탈주민의 보호 및 정착 지원에 관한 법률 제2조에 해당하는 자 또는 자녀
7. 부 또는 모가 군인으로 20년 이상 근무한 자의 자녀
다음은 수시모집 학생부교과전형에서 수능 최저학력기준 관련 변경사항을 살펴보겠습니다.
6. 수시모집 학생부교과전형 수능 최저학력기준 변경
강원대학교 수시모집 수능최저학력기준의 공통사항은 국어, 영어, 수학, 탐구(1과목) 영역 중 3개 영역의 등급 합이 아래 표의 지정 등급 이내이어야 합니다.
다만, 수의대학(수의예과), 약학대학(약학과), 의과대학(의예과)의 경우 다음과 같이 제한됩니다.
- 국어, 수학, 과학1, 과학 2 중 수학(미적분 또는 기하)와 과탐 1과목을 필수 반영한 3과목의 합
- 과학탐구는 다른 과목이어야 함(과학탐구의 동일 과목1,2 불가)
- 영어 2등급 이내 충족하여야 함
나머지 학과의 수능최저학력기준은 아래 표를 참고하여 주시기 바랍니다.

7. 수시모집 대학수학능력시험 반영 영역 변경
다음은 수시모집 대학수학능력시험의 반영 영역 변경사항을 살펴보겠습니다.
2022학년도에 수능최저학력기준 반영 영역 중 제2외국어, 한문은 사탐 1개 과목으로 대체 가능하였으나, 2023학년도에는 대체가 불가능합니다.
또한, 2022학년도에 직업탐구를 미반영하였으나, 2023학년도 입시에서는 직업탐구도 반영 가능합니다.

8. 검정고시 출신자 교과성적 반영방법 변경
다음으로 검정고시 출신자의 교과성적 반영방법 변경 내용입니다.
검정고시 과목 성적 100점의 경우 환산 등급으로 2등급이 적용되며, 등급 점수는 970점으로 적용됩니다. 나머지 환산 등급 및 환산점수는 아래 표를 참고해 주시기 바랍니다.
9. 학생부종합전형 1단계 합격자 선발 배수 변경
다음으로 수시 학생부종합전형 1단계의 합격자 선발 배수 변경사항입니다.
2022학년도 입시에서 모집단위 인원의 17명 이상은 2 배수, 14~16명은 2.5 배수, 13명 이하는 3배 수로 선발하였으나, 2023학년도 입시에서는 모든 모집단위에서 모집인원에 관계없이 3 배수 이내 선발로 바뀌었습니다.
10. 사범대학 교직인적성 면접 폐지
마지막으로 수시모집과 정시모집 사범대학 지원 시 실시되었던 면접이 각각 폐지되며, 수시모집에서는 학생부 100%로 선발되며 정시전형에서는 수능성적 100%로 선발됩니다.

이상으로 2023학년도 강원대학교의 대학입시전형계획안을 살펴보았습니다.
최종 입시전형의 경우 4월 이후에 각 대학 홈페이지에서 확인 가능하므로, 강원대학교 지원을 희망하시는 분들은 추후 확정되는 최종 입시요강을 반드시 확인하여 주시기 바랍니다.
'대입교육정보 > 입시교육최신정보' 카테고리의 다른 글
| 경남대학교 수시 정시 2023학년도 대입전형계획안 분석 (0) | 2022.03.08 |
|---|---|
| 2023학년도 강릉원주대학교 대학입시요강 (전형계획안) 분석 (0) | 2022.03.04 |
| 2023학년도 카톨릭대학교 대학 입시전형계획안 분석 (0) | 2022.02.27 |
| 가톨릭관동대학교 대입전형계획안 - 2023학년도 입시요강 (0) | 2022.02.24 |
| 가천대학교 2023학년도 입시요강 및 대입전형계획안 (0) | 2022.02.24 |